继贵州茅台(600519)、老白干酒(600559)提前剧透2022年业绩后,又有白酒上市企业发布全年业绩预告。
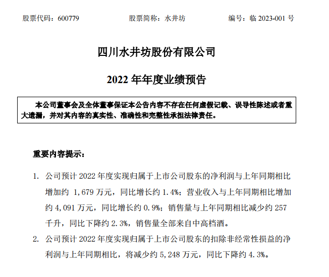
1月18日晚,四川浓香型白酒企业水井坊(600779)公告称,预计2022年度净利润与上年同期相比增加约1679万元,同比增长约1.4%,上年同期实现净利润11.99亿元。
值得注意的是,在解释业绩波动原因时,公司提到了2022年白酒行业的整体情况。“2022年国内消费场景严重萎缩,白酒行业消费需求减少、渠道库存压力增大,呈现缩量竞争的态势。”
水井坊2022年净利润个位数增长
水井坊的业绩预告显示,公司预计2022年度实现归属于上市公司股东的净利润与上年同期相比增加约1679万元,同比增长约1.4%;营业收入与上年同期相比增加约4091万元,同比增长约0.9%。
公司2021年的营业收入为46.32亿元,归母净利润11.99亿元,据此测算,2022年公司实现营业收入46.73亿元,归母净利润12.16亿元。
公司还预计2022年度实现归属于上市公司股东的扣除非经常性损益的净利润与上年同期相比,减少约5248万元,同比下降约4.3%。

2022年前三季度,公司实现营业总收入37.71亿元,归母净利润10.55亿元。以此推算,公司四季度营业收入为9.02亿元,归母净利润1.61亿元,与2021年四季度的业绩相比,营业收入、归母净利润均同比出现下滑。
此次水井坊预计2022年的业绩低于市场预期。数据显示,近期机构对公司2022年营业收入的一致预测值为52.04亿元,归母净利润的一致预测值为13.27亿元。
对于2022年业绩变化的原因,公司认为,2022年以来,受全球经济放缓及国内新冠疫情多点散发、局部规模性反弹的影响,国内消费场景严重萎缩,白酒行业消费需求减少、渠道库存压力增大,呈现缩量竞争的态势。受前述不利因素的影响,公司本期收入和利润与2021年同期相比变化较小。
白酒渠道库存压力增大?
今年春节期间,外地工作人员返乡热情高涨,餐饮渠道复苏以及走亲访友“回归”,让白酒等酒水消费得到修复。但记者观察发现,商超、线上平台却借此亮出“杀手锏”,不少中低端白酒价格成为降价重灾区,有的白酒成交价甚至出现倒挂现象。
中低端白酒大打折扣的背后,一方面反映了当前酒水消费还未完全恢复至疫情前,另一方也反映了部分渠道社会库存偏高。据微酒调查,有近一半的经销商目前仍然有半年以上的库存;22.2%的经销商还有1-3个月左右的库存。此外,库存在1个月以内的经销商占比仅为16.7%。
基于对2023年不同预期,经销商打款意愿出现分化。对名酒品牌和浓清酱三大香型,经销商有明显的侧重,在价格带上看重“一高一低”,对于价格稳定且有品牌溢价或市场认可度高,能走量的产品有较高的打款意愿。
白酒巨头对经销商库存非常警觉,并一直控量使其价格坚挺。例如,2022年9月,泸州老窖(000568)就此发布停止接收国窖1573销售订单的通知。通知显示,鉴于国窖1573配额已执行完毕,经公司研究决定,即日起停止接收国窖1573销售订单,恢复时间另行公布。
据开源证券研报,当前白酒市场表现出弱复苏的特点,一方面回款进度较弱,受到春节时间提前以及疫情影响,企业节前回款进度普遍低于往年同期;另一方面动销表现较弱,主要是高端商务宴请场景受到影响以及消费者康复后短期饮酒意愿降低。
开源证券预计,考虑到春节返乡人数增多,春节前动销环比改善。展望春节后企业开工积极性更高,开门红活动力度可能增大,预计节后商务用酒可能出现消费小高潮。此外,目前终端处于轻仓储状态,备货率不高,节后预计会有补货需求,预估2023年中秋可将渠道库存去化到自然状态。
茅台等酒企双位数增长
在2022年白酒行业整体经营承压下,贵州茅台超额完成15%的收入增长目标,彰显经营韧性。
贵州茅台的年度经营公告显示,2022年度生产茅台酒基酒5.68万吨左右,系列酒基酒3.50万吨左右;预计实现营业总收入1272亿元左右(其中茅台酒营业收入1077亿元左右,系列酒营业收入157亿元左右),同比增长16.20%左右;预计实现归属于上市公司股东的净利润626亿元左右,同比增长19.33%左右。
2022年贵州茅台明确“大踏步”改革的发展基调,在“五合营销法”和“五线发展道路”指引下,加速推进产品和渠道体系改革;产品端,公司积极布局多种规格、多元价位带产品,新品茅台1935表现突出,成为新的重要增长极;渠道端,上线“i茅台”数字营销平台,推动直销渠道占比稳步提升。
公司近期发布公告,计划投资约155.2亿元建设茅台酒“十四五”技改项目,建成后可新增茅台酒实际产能约1.98万吨/年,项目建成后茅台酒实际产能有望达到7.6万吨/年,公司“十四五”期间积极推进基酒产能扩张和基酒储备,为长远发展奠定坚实基础。
西南证券认为,在外部需求不确定性较大的背景下,公司品牌力一骑绝尘,较大的“批厂价差”提供了充足的安全垫,需求韧性行业最强,稳健增长确定性高。中长期看,在公司扩产的规划下,茅台酒将延续量价齐升,系列酒有望继续快速放量,双轮驱动下增长路径清晰。在公司深化改革的背景下,渠道和产品结构更加均衡,中长期量价策略游刃有余,长线发展后劲十足。

60101/19








