近日,“保健酒界的扛把子”海南椰岛(600238)750万股被知名“牛散”张寿春拍下。时隔七年,海南椰岛股东中再次出现“牛散”身影,此前海南椰岛的实控人冯彪同样是知名牛散。股东中频繁出现牛散的身影,在很多投资者眼中,海南椰岛俨然已经成为了牛散争夺股权施展财技的角斗场。
业绩亏损,频繁更换股东,涉及多起司法纠纷,海南椰岛近年来泥潭深陷、麻烦不断。海南椰岛转型之路坎坷,虽然在营销上颇为卖力,但业绩颓势明显,2022年预计亏损1-1.2亿元。公司表示,疫情影响下酒饮收入不及预期,同时整体毛利率降低,致使出现经营亏损。
6年4亏!业绩颓势明显,财务状况并不乐观
海南椰岛前身为国营海口市饮料厂,建厂于1953年,2000年在上海证券交易所上市,保健酒业是公司的核心产业。目前,海南椰岛主要产品围绕“大健康产业”为中心主干,以滋补型椰岛鹿龟酒、轻养型椰岛海王酒和原产地精酿白酒为公司的“一树三花”战略布局,主要产品包括“椰岛鹿龟酒”、“椰岛海王酒”、“贵台”、“粮酱”等。
作为保健酒行业的龙头企业,海南椰岛近年来的保健酒业务的表现却差强人意。据统计,2016-2021年,公司的鹿龟酒系列产品销售收入分别为1.11亿元、9515.35万元、7281.69万元、3040.93万元、9423.88万元、6928.31万元。

来源:海南椰岛2021年财报
2021年,海南椰岛的鹿龟酒系列产品销售收入同比下降26.48%,海王酒系列产品销售收入同比下降16.14%。从财务数据来看,海南椰岛的主营业务保健酒的发展正在陷入迟滞状态。主营业务受挫,海南椰岛的业绩也是一言难尽。
2016-2021年,海南椰岛的营业收入分别为8.46亿元、11.43亿元、7.06亿元、6.25亿元、8.08亿元、8.33亿元;净利润分别为-3525.01万元、-1.06亿元、4051.33万元、-2.68亿元、2430.88万元、-6014.09万元。

数据来源:财报数据
从营收规模来看,近几年营业收入增长缓慢,甚至与2017年的营收规模都有较大差距。从净利润来看,6年间有4年亏损,而且亏损的金额要明显多于盈利的金额,整体呈现大亏小赚的状况。
在主营业务发展受挫的情况下,海南椰岛不得不开始布局其他的赛道。2021年,海南椰岛分别与四川宜府春酒业集团有限公司、河北衡湖缘酿酒有限公司、贵州省仁怀市茅台(600519)镇糊涂酒业有限公司等酒企合作,成立多家合资公司,推出不同香型的白酒,高调进入白酒行业。
2022年海南椰岛围绕椰岛鹿龟酒、椰岛海王酒和贵台酒,进一步梳理“一树三花”产品体系。不过,从海南椰岛的业绩情况来看,白酒对海南椰岛的拉动效果目前还不明显,2022年公司的预计亏损金额依旧过亿。
下“血本”营销,甚至蹭上了元宇宙的热度
海南椰岛在营销上十分大手笔,公司的销售费用一直保持在较高水平。2018-2021年,公司的销售费用分别为2.65亿元、1.56亿元、9494.45万元、1.46亿元,2020年最低,也有近亿元。

数据来源:财报数据
据了解,2018年海南椰岛销售费用同比增长79%左右,单是广告费就达到了1.25亿元。2018年,冯彪为椰岛制定了5年“涅磬计划”,其具体举措之一就是斥巨资进入央视的2018年“CCTV国家品牌计划”。不过,海南椰岛也承认,最终广告投入的整体效果低于预期。
海南椰岛不仅用传统渠道进行宣传,甚至在元宇宙被炒的火热的时候,还蹭上了元宇宙的热度。2022年7月2日,椰岛鹿龟酒品牌首款数字线上藏品正式发售。椰岛方面在宣传时便指出,椰岛鹿龟酒品牌布局元宇宙,是对全新营销模式的探索,将传统保健酒类产品与元宇宙创新玩法相结合,通过元宇宙技术手段连接虚拟与现实,进一步提高椰岛鹿龟酒的品牌创新、产品升级、产品质量等核心竞争力。
海南椰岛近几年来缺乏有竞争力的新品,白酒品类也没有自己的知名品牌,下“血本”营销可能有一时的效果,但对于公司的业绩增长起到的作用并不大,高额的营销费用还会影响公司的现金流。
2018年,由于广告费用的大额支出,经营活动产生的现金流量金额为-3.15亿元。海南椰岛的现金流状况一直不太乐观,2018-2021年,经营活动产生的现金流量金额分别为-3.15亿元、-9300.90万元、1.14亿元、-2.06亿元,四年间仅2020年为正。现金流不足,会直接影响公司的偿债能力,进而影响公司的经营情况。
8个质押标的同时拍卖,公司实控权有变更可能
海南椰岛近年频繁更换股东。海南椰岛原本是一家国有企业,2014年10月,冯彪携旗下“东方系”平台,通过大宗交易、协议转让等方式,合计持有海南椰岛18.47%股权,成为第一大股东。由于当时海南椰岛股权结构分散,且冯彪旗下的东方君盛的持股数与第二大股东海口国资接近,此时的海南椰岛无控股股东与实际控制人。
2019年,在签署一致行动人协议后,东方君盛和一致行动人海南红舵、海南红棉等取得海南椰岛实控权,冯彪与海南红舵、海南红棉的老板王贵海,成为上市公司的共同实控人;但东方君盛随即将表决权委托给王贵海,王贵海变成了公司的实际控制人。
2021年6月,表决权委托到期解除,海南椰岛的实际控制人变更为东方君盛的第一大股东冯彪。2022年11月27日,海南椰岛公告称,公司拟发行股票募资不超过6.54亿元,发行完成后,公司的实际控制人由冯彪变更为王晓晴。据了解,王晓晴为冯彪的四川老乡,从未有酒业从业背景和履历。即使将控制权拱手相让,在实际掌控经营管理层面,冯彪人马也占据多数席位,公司董事会依然都是冯彪“旧部”把控。

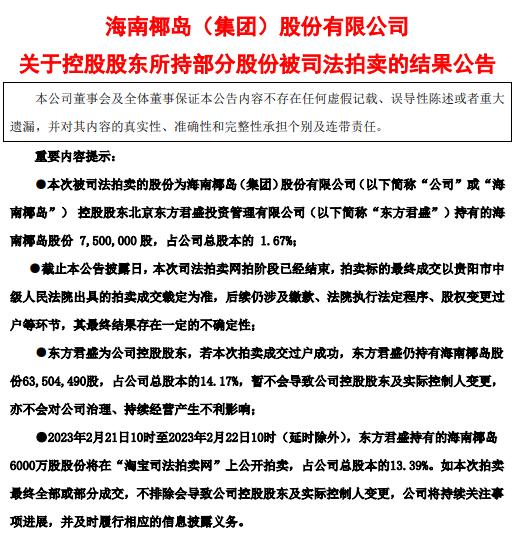
来源:海南椰岛关于控股股东所持部分股份被司法拍卖的结果公告
不过,东方君盛所持6000万股上市公司股权,也即将被司法拍卖。若部分或全部成交,可能会导致公司实控人变更。2023年2月21日10时至2023年2月22日10时(延时除外)在“淘宝司法拍卖网”上,将公开拍卖东方君盛持有的海南椰岛股份总计6000万股,占其持有公司股份总数的95.06%。此次拍卖共分为8个拍卖标的同时进行,起拍价均为1.13亿元。8个质押标的同时拍卖,海南椰岛此前表示,若2月21-22日的拍卖最终全部或部分成交,不排除会导致海南椰岛控股股东及实际控制人变更。
增长受挫,转战白酒赛道之后业绩仍无明显起色,如今海南椰岛的经营控制权也不稳定,此前的经营战略也可能会受到影响。持续亏损状态下的海南椰岛要想翻盘并不容易。“距离翻身还有多久?”这个问题可能还会被不断提出。

108202/16








