泉为科技(300716)曾因新任董事长褚一凡“95后”、前财经记者等身份受到热议。如今,褚一凡入主泉为科技仅2个月,公司控股子公司山东泉为新能源科技有限公司(简称“山东泉为”)即中标50亿元项目,金额相当于上市公司2022年营收规模四倍,该事件再度让泉为科技受到广泛关注。
中标50亿元大订单
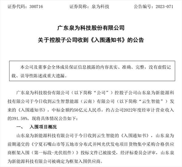
4月11日晚间,泉为科技发布公告称,山东泉为收到云生智慧能源(云南)有限公司(简称“云生智能”)发来的《入围通知书》,山东泉为前期递交的投标文件已被接受,经评标委员会评审,山东泉为被确定为框架入围供应商。中标金额约50亿元,约占公司2022年度经审计营业收入的391.58%。
nerror="javascript: this.parentNode.removeChild(this);" onload="javascript:this.parentNode.className='img-pWrap';this.parentNode.style.textAlign='center';">
泉为科技表示,山东泉为虽已被确定为上述项目的入围单位,但尚未签订正式合同,合同签订和合同条款存在不确定性,项目具体内容以最终签署的合同为准。
随后,泉为科技再发补充公告称,合同最终能否顺利签订存在不确定性。其将根据采购方的工程进度和订单要求积极组织生产、及时供货,2023年是否能完成全部供货并确认收入存在不确定性,最终以实际供货情况为准。
发布公告后的泉为科技收到了深交所关注函,并被要求补充说明入围项目的具体情况、入围项目相关业务前期投入情况、是否具备相关技术、人员、产能、资金储备,现有产能是否能够满足客户订单交付需求等内容。
山东泉为成立于2022年4月18日,注册资本为1亿元。截至2022年末,泉为科技实缴出资3500万元,持有山东泉为35%股权,并将其纳入了合并报表。
公开资料显示,山东泉为主营高效异质结太阳能电池及组件,目前已掌握微晶硅沉积技术、低耗量银浆印刷技术、界面钝化技术、大面积镀膜技术等HJT核心技术。
此外,据泉为科技2022年年报,山东泉为于2022年投资建设山东枣庄高效异质结太阳能电池及组件项目,其中一期规划6GW异质结光伏组件和1GWh储能产能,目前已经具备了3GW光伏组件的产能。
值得注意的是,泉为科技2022年营收虽同比下滑,但归属于上市公司股东的净利润实现扭亏,由2021年的-2.42亿元变为2022年的731.92万元。
2022年,泉为科技在原有新材料业务板块的基础上,开辟光伏产业的新赛道,在高效异质结电池片及光伏组件、工商业储能方面进行研发、生产和销售。此次中标50亿元光伏大单,或将为该公司光伏行业业务发展以及业绩带来积极影响。
股价提前异动
4月12日早间开盘,泉为科技股价小幅跳水,盘中跌幅一度达5%,此后该公司股价在短暂上调后持续走低。截至发稿,该公司股价报18.13元/股,跌幅为1.41%。
4月11日,泉为科技股价曾出现由跌转涨的走势。当日收盘,该公司股价上涨13.38%报收18.39元/股。泉为科技在发布中标公告前,股价即出现异动的情况也受到了深交所的关注。
nerror="javascript: this.parentNode.removeChild(this);" onload="javascript:this.parentNode.className='img-pWrap';this.parentNode.style.textAlign='center';">
针对4月11日股价上涨13.38%的情况,深交所要求泉为科技补充说明公司参与云生智能项目招投标的背景及过程,其在信息保密方面采取的具体措施,是否存在内幕信息泄漏情形等内容。
此外,深交所还要求泉为科技自查并说明公司控股股东、实控人、持股5%以上股东、董事、监事、高级管理人员近1个月买卖公司股票的具体情况,是否存在内幕交易、市场操纵等情形。

63504/12








