停牌10个交易日后,永泰能源(600157)于8月7日晚间发布了一系列利好举措,并计划自8月8日开市起复牌。
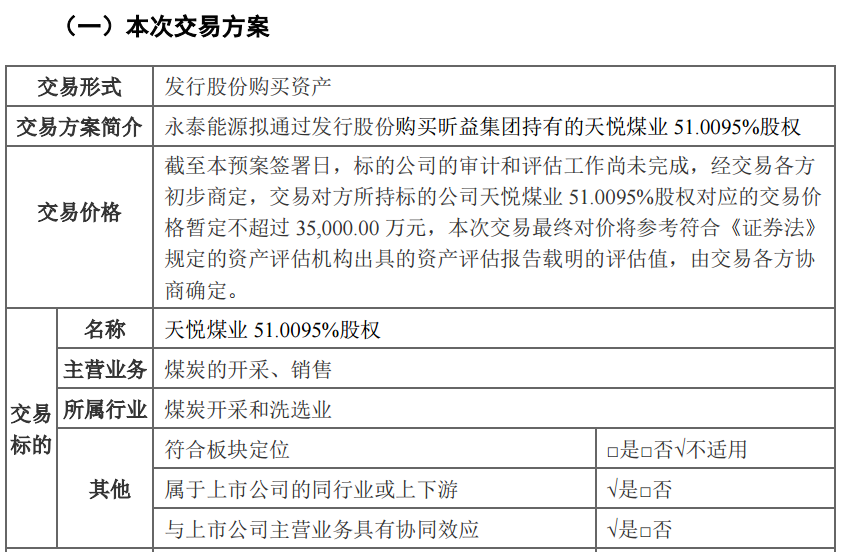
永泰能源公告称,公司拟收购山西灵石昕益天悦煤业有限公司(以下简称天悦煤业)51.0095%的股权,并且预计未来三年经营业绩向好,以及旗下海则滩煤矿项目的50亿元银团贷款授信审批获通过。
记者注意到,永泰能源在停牌前夕,“面值退市”压力陡增。截至7月24日收盘,永泰能源的股价为1.1元/股,总市值为244.4亿元。
提升优质焦煤储量和产能产量
永泰能源公告称,公司拟通过发行股份方式,购买山西昕益能源集团有限公司所持天悦煤业51.0095%的股权。本次交易价格暂定不超过3.5亿元,最终交易对价将参考资产评估报告载明的评估值,由交易各方协商确定。

此前,永泰能源全资子公司已持有天悦煤业12.2476%的股权。上述交易完成后,永泰能源将合计持有天悦煤业63.2571%的股权,并将后者纳入财务报表合并范围。

永泰能源此前预告上述交易称,公司拟购买标的涉及储能公司、优质煤炭资源等资产控股权事项,预计自7月25日开市起停牌不超过10个交易日。
据悉,天悦煤业是一家以煤炭开采为主业的采矿企业,而永泰能源主营煤炭和电力业务。永泰能源公告称,公司完成上述交易后,将加强在煤炭开采和洗选业的布局。
其中,永泰能源将借助上述交易提升优质焦煤储量和产能产量,增厚上市公司主营业务收入和利润。
永泰能源方面介绍,公司在上述交易完成后,优质焦煤资源储量可增加2836.96万吨,焦煤产能产量可增加60万吨/年,有利于贯彻实施“精煤战略”,进一步夯实煤电主业的发展基础。
同时,天悦煤业未经审计的主要财务数据中,2022年、2023年的营业收入分别为2.39亿元、2.96亿元。

永泰能源假设收购完成后对天悦煤业进行有效整合,预计天悦煤业的年净利润有望突破1.6亿元。(以上测算不构成盈利预测或业绩承诺)
“面值退市”压力提升
在发布一系列利好举措之前,永泰能源的“面值退市”压力持续提升。
以7月24日为例,永泰能源盘中股价触及跌停达1.01元/股。之后公司股价有所反弹,截至当日收盘的股价为1.1元/股。

为此,永泰能源采取了停牌筹划重大事项、调整回购股份方案等举措。
其中,永泰能源计划调整回购股份的资金总额,由1.5亿元至3亿元调整为5亿元至10亿元,并将回购股份用途由“用于员工持股计划或者股权激励”变更为“用于注销以减少注册资本”。
7月25日,永泰能源发布关于维护公司股价告全体股东信的公告称,公司调整回购股份的资金总额和用途,是基于对自身未来发展的信心和价值的高度认可,后续将视市场情况加大回购金额,促使公司股价回归至合理水平。
公开资料显示,永泰能源是国内煤炭整合能力较强的民营企业之一,自2013年起连续多年进入《财富》中国500强榜单。目前,公司的煤矿产能为1710万吨/年,煤矿资源储量为38.29亿吨,形成了较大的煤炭资源储备优势。
从经营业绩来看,永泰能源2009年至2023年的营业收入从21.88亿元增至301.20亿元,年均复合增长率为20.60%;净利润从0.22亿元增至25.05亿元,年均复合增长率为40.24%。
同时,永泰能源发布了未来三年经营业绩预测。其中,公司预计2025年归母净利润为28亿元,相比2023年增长23.58%。

永泰能源最新公告称,随着公司2025年度至2027年度经营业绩大幅增长,按照公司所属行业平均滚动市盈率18.31倍测算,公司总市值将得到大幅提升,未来在二级市场的投资价值将得到充分体现并实现倍增。
资本市场人士提示,上市公司股价走势由市场综合因素决定,投资者对于上市公司发布的一系列利好,要基于自身情况独立判断。

164009/14








